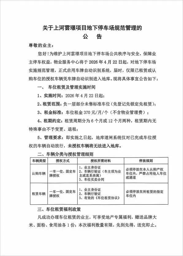
我是上河雲璟小区业主,物业于近期发布公告,自2026年4月22日起,地下停车场仅允许已购买或租赁车位的授权车辆进入,完全禁止无固定车位的业主车辆临停;地下车位租金定为370元/月/个(不含管理费),且租赁周期最短为6个月,不接受中途退租。
根据《民法典》《物业管理条例》,小区地下停车场的道路、公共区域属于业主共有,物业无权以“未购买/租赁车位”为由,直接禁止业主车辆进入小区。
目前物业完全取消临停通道,导致大量未购买/租赁车位的业主车辆无法进入自家小区,严重影响了业主的日常出行、搬家、亲友探望等正常生活需求,属于典型的“只售不租、只租不临停”的违规操作,严重侵害了业主的合法权益。
本小区地下车位租金定为370元/月/个(不含管理费),对比周边同档次小区,租金水平明显偏高,不符合市场公允价格;同时,物业规定租赁周期最短为6个月,且租赁期内无特殊事由不得变更、退租,属于强制消费,限制了业主的自主选择权,加重了业主的经济负担。车位售价过高,多数业主无力承担购买成本,而物业未提供合理的、普惠性的停车方案,仅通过高价租售车位强制业主接受,变相逼迫业主高价租/买车位。
请责令物业立即整改,恢复地下停车场的临停服务,为未购买/租赁车位的业主提供合理的临时停车方案,保障业主的基本通行权与停车权;责令物业对车位租金定价进行调整,参考周边市场合理定价,取消强制长期租赁条款,允许业主选择更灵活的租赁周期;对物业此次违规管理行为进行核查,督促物业规范地下停车场管理,保障业主的合法权益。
以上情况均属实,恳请贵平台协调相关部门尽快介入处理,给全体业主一个合理的答复。感谢您的帮助!










