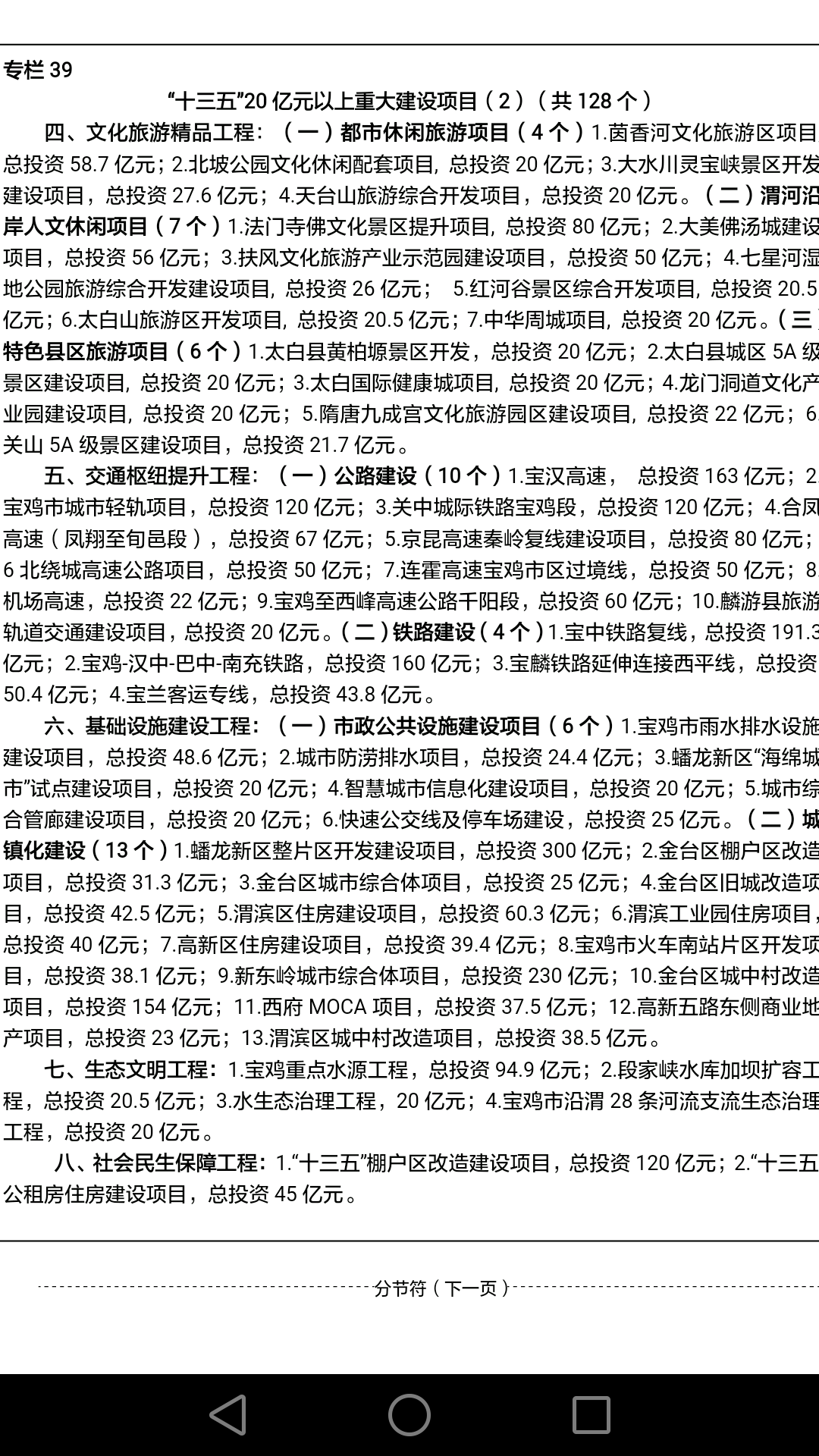
你好,我是高新区人,很关心咱这边发展情况。我看了网友关于高新高铁新城规划的问题和回复,高新一直在努力发展高新一路到五路之间,但是对高新五路至七路只是提了一下,十三五规划也提了一下高新五路以东商业地产项目总投资23亿,想了解五路至七路的具体规划、基础民生建设、道路修建、招商情况和时间节点,那些占地面积较大的企业、厂房和部分僵尸企业怎么规划的。麻烦领导了


你好,我是高新区人,很关心咱这边发展情况。我看了网友关于高新高铁新城规划的问题和回复,高新一直在努力发展高新一路到五路之间,但是对高新五路至七路只是提了一下,十三五规划也提了一下高新五路以东商业地产项目总投资23亿,想了解五路至七路的具体规划、基础民生建设、道路修建、招商情况和时间节点,那些占地面积较大的企业、厂房和部分僵尸企业怎么规划的。麻烦领导了


现在还没有评论!