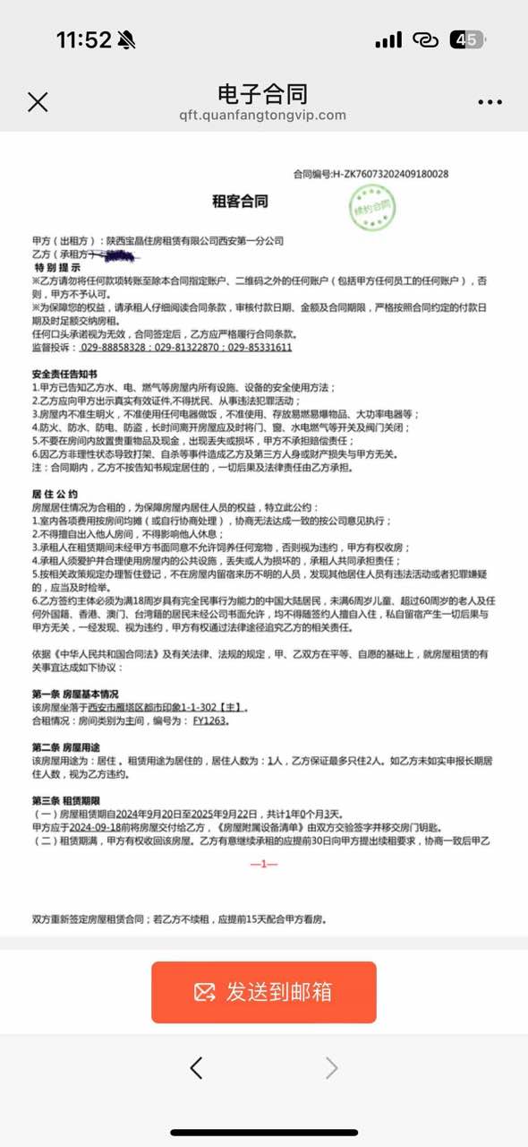
陕西宝晶房屋租赁有限公司西安第一分公司,因中介违约房子无法继续居住,要求3天内搬出,被逼无奈只能搬离,不遵守合同不给违约金,剩余2个月20天的房租要求退还迟迟无法退款,一直以催为由拖延时间,诉求也一直无法回应,已经没有资金继续支撑新的房租和生活,工作也有好多问题,导致生活工作无法正常进行,能不能先把剩余房租以及押金6000元返还?





陕西宝晶房屋租赁有限公司西安第一分公司,因中介违约房子无法继续居住,要求3天内搬出,被逼无奈只能搬离,不遵守合同不给违约金,剩余2个月20天的房租要求退还迟迟无法退款,一直以催为由拖延时间,诉求也一直无法回应,已经没有资金继续支撑新的房租和生活,工作也有好多问题,导致生活工作无法正常进行,能不能先把剩余房租以及押金6000元返还?





现在还没有评论!