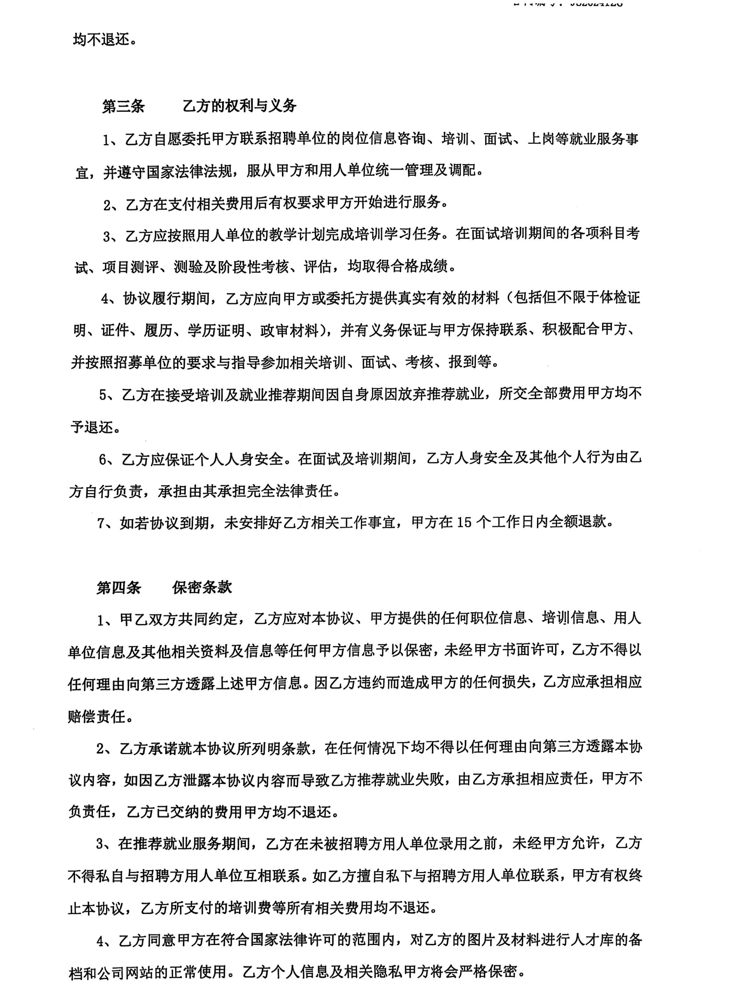
本人是在校学生,因无知且急功近利,半年前在网上(小红书)了解到陕西嘉世盛德企业管理有限公司能够给推荐工作单位,就误信并与该公司签订了就业推荐协议(签署的有合同,开的有收据),并缴纳10万定金(全部积蓄),现在时间过去半年,没有任何消息,打法人电话也没有人接听,发现被骗,万分后悔,去要求该公司进行退款,该公司以各种理由搪塞推延不给退钱,该公司目前还在正常经营。
之前交的是自己的生活费,目前已不能面对生活的各种开支,万般无奈,特此求助,还望相关部门能够尽快给与支持与回复,万分感谢!





本人是在校学生,因无知且急功近利,半年前在网上(小红书)了解到陕西嘉世盛德企业管理有限公司能够给推荐工作单位,就误信并与该公司签订了就业推荐协议(签署的有合同,开的有收据),并缴纳10万定金(全部积蓄),现在时间过去半年,没有任何消息,打法人电话也没有人接听,发现被骗,万分后悔,去要求该公司进行退款,该公司以各种理由搪塞推延不给退钱,该公司目前还在正常经营。
之前交的是自己的生活费,目前已不能面对生活的各种开支,万般无奈,特此求助,还望相关部门能够尽快给与支持与回复,万分感谢!





现在还没有评论!