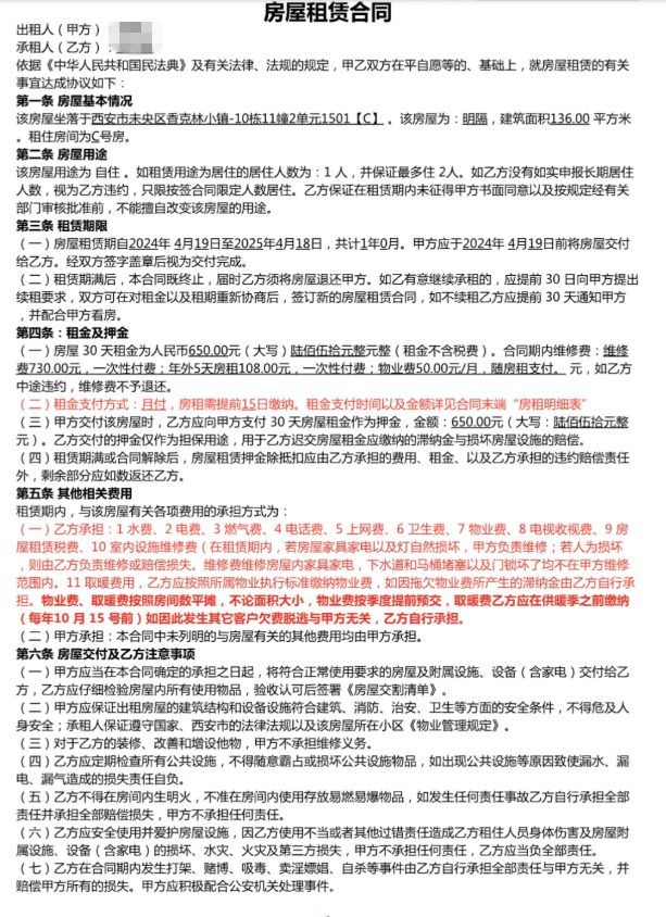
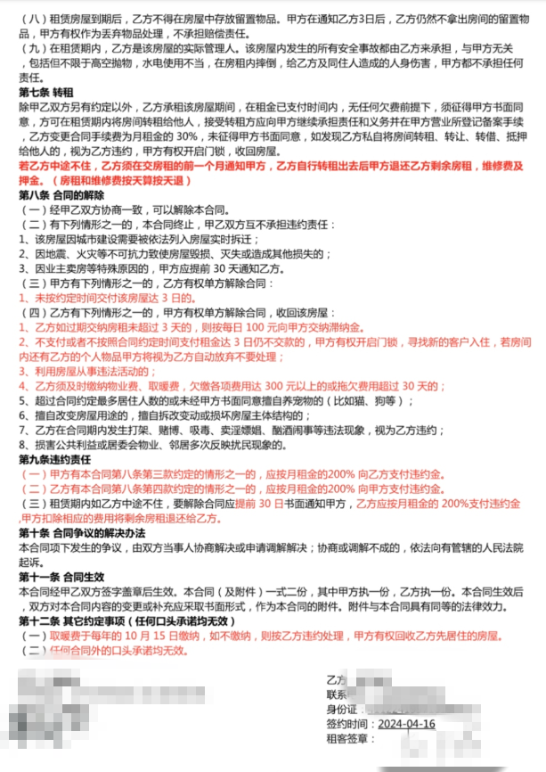
本人于2024年4月19日通过西安安心居家住房租赁有限公司,租赁未央区香克林小镇11幢2单元1501室,租赁合同为一年,到期退押金。我缴纳了650元押金、5天额外房租108元和730元维修费。2025年4月9日我搬出去,中介说给退押金,然后一直拖一直不给处理,交房时都说好的,结果我们不在西安了就一直不给退钱。




本人于2024年4月19日通过西安安心居家住房租赁有限公司,租赁未央区香克林小镇11幢2单元1501室,租赁合同为一年,到期退押金。我缴纳了650元押金、5天额外房租108元和730元维修费。2025年4月9日我搬出去,中介说给退押金,然后一直拖一直不给处理,交房时都说好的,结果我们不在西安了就一直不给退钱。




现在还没有评论!