西安东城十家租房中介到期后不返还押金

李文文
2022-08-31 11:25
点击数:

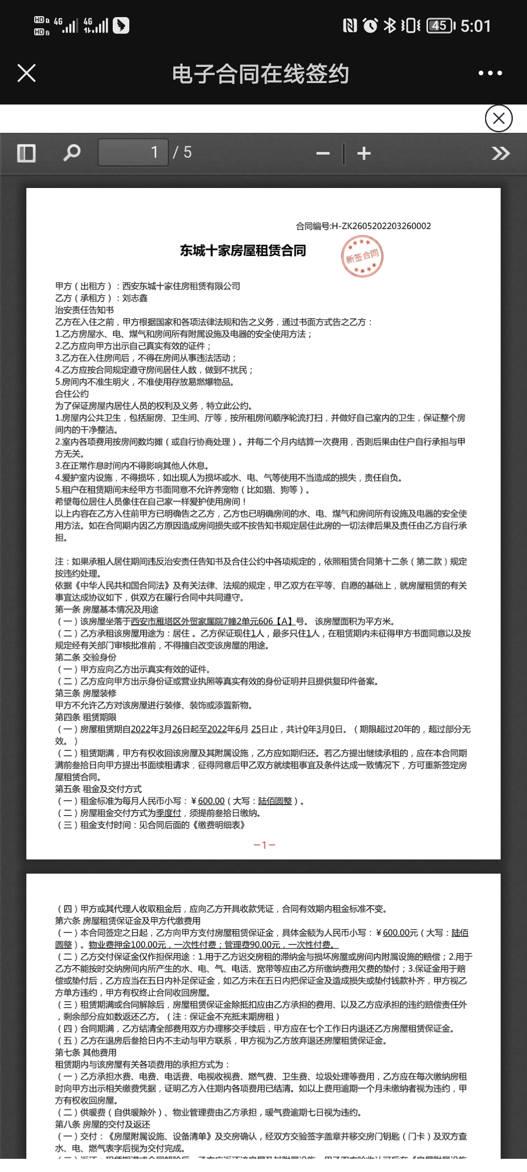
您好,本人于2021年6月30左右与西安荣盛置业(现西安东城十家)住房租赁有限公司签订了租房合同,为期十二个月,位于雁塔区丁白路外贸家属院2号楼。现已退房且中介已收房,并承诺退还押金,然而中介坚持以卫生没打扫干净为由,不退还押金及物业管理费,随后我们打扫干净后中介就再也联系不上了,共计700元。

我的租房合同因为在他们的公众号上已经看不到了,这是我们一起合租的同学的合同,内容和房间位置是一致的

作为一个刚毕业的学生,资金不足,实在不能接受毫无根据地扣留全部押金,希望可以解决这个问题,退还该退的押金,谢谢。

[此内容为网友反映问题,不得转载。]
[如需回复网友留言,请将调查结果加盖公章后传真至029—85257538,并将电子版回函发至2425048306@qq.com。联系电话:029-85258414。]
·
·
·
已受理 2022-08-31 11:25
已转交 2022-09-27 16:10
已反馈 2022-09-27 16:10
已反馈 2022-09-27 16:10
您的留言相关部门已办结反馈,感谢对西部网《民生热线》的支持!
已反馈
西安市住建局发5条温馨提示:建议租客找正规中介
记者调查
2022-09-27 16:10

针对近期新毕业大学生找工作高峰期,为加强风险防范。9月7日,西安市住建局发布5条温馨提示,提醒租客承租时选择经营规范、市场信誉度高的中介公司。

西安市住建局相关工作人员介绍,近期新毕业大学生找工作高峰期以及各类学校开学季,随着住房租赁市场“升温”,租赁纠纷相应增多。为加强风险防范,避免经济损失,该局对有住房租赁需求的市民朋友们发出以下温馨提示:

1.选择经营规范、市场信誉度高的专业化、规模化住房租赁企业或经纪机构租赁房屋,及时查看企业营业执照及相关资质及投诉纠纷情况。多渠道了解其市场口碑和客户反映,判断企业经营状况,谨慎选择未办理市场主体登记、超范围经营、列入经营异常名录或失信名单的企业进行住房租赁。

2.租客租房前应实地看房,仔细查看所承租房屋业主(房东)与该公司之间签署的委托协议书(或合同)、房屋不动产权证(房产证),了解房东委托房源的出租价格、期限、房租支付方式等信息,慎重做出决定。

3.租客在签订租赁合同时,要特别注意租金支付期限和方式等条款,选择较短支付周期(一般不超过3个月),避免一次性支付较大额度房租,以免因公司不能正常经营时造成较大利益损失,应向合同约定账户支付房租和押金,切勿向个人账户支付款项。

4.房东在委托企业经营租赁住房或租客在租房过程中,要及时了解周边租赁房屋市场价格,警惕租赁企业或经纪机构“高收低租”带来的租房风险,防止自身权益受到损害。

5.签订租赁合同时,务必认真阅读合同条款,口头承诺应写进书面合同,建议下载使用西安市住房和城乡建设局(原西安市住房保障和房屋管理局)官方网站的《西安市房屋租赁合同》示范文本签约,尽量避免使用非示范文本的租赁合同。

发表您的看法
网上昵称:
发言主题:
发言内容:
提交
跟帖留言

现在还没有评论!

更 多 0/0
我要留言
  • 密码登录
  • 验证码登录
  • 单位用户登录

登录

登录

注册账号

  • 新用户注册

注册

已有账号

根据《互联网跟帖评论服务管理规定》互联网留言须实名认证,本平台将严格保护用户隐私。
  • 找回密码

确认修改密码

返回登录