安康市人民政府发改委、安康市住建局、汉滨区人民政府:
我们是安康市汉滨区新城办锦绣山庄小区的全体业主,现针对本小区业主委员会成立程序不合法、现业主委员会主任牛谦才为物业公司指定、业主委员会成员及主任与安康城市建设开发(集团)物业管理公司勾结涨物业费一事向贵部门放映,请求给予解决。
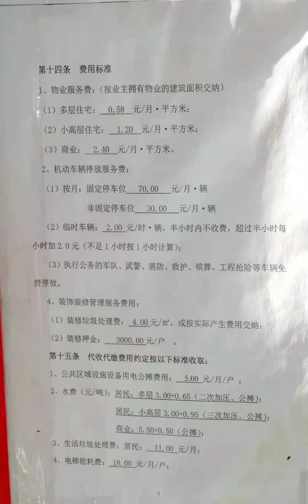
事件基本情况:2020年12月某天我们发现小区张贴物业费涨价的公示,多层住宅0.58元/月.平方米,小高层住宅1.20元/月.平方米,商业2.4元/月.平方米,固定停车位70元/月辆,非固定停车位30元/月辆,临时停车位2元/小时辆,装修垃圾处理4元/平方米,装修押金3000元,公摊电费5元/月户,水费多层3.00+0.65/t(二次加压、公摊),小高层住宅3.00+0.95/t(二次加压、公摊),商业5.00+0.50/t(二次加压、公摊),生活垃圾居民11.00元/月,电梯费用18元/月户。
全体业主认为此次调价不合理更不合法,原因有以下几点:
1.业主委员会成立不符合法律程序,业主委员会成员并非小区业主推荐选举,业主委员会成员由物业公司自己指定,业委会主任为物业公司指定。
2.业委会主任与物业公司签订的服务合同无效。
3.发现物业公司涨物业服务费告示后我们去找物业公司要相关政府部门批文,物业公司以本合同不是与与业主签订为由不予出示。
4.现在所谓的“业委会主任牛谦才”未履职。其本人早已经不再本小区居住,当接到业主问询关于物业公司涨价一事满嘴胡说搪塞,让业主自己推翻合同,业主要求调取业委会成立时的档案而不予答复。
5.据了解本小区业委会档案由物业公司保管,业主到物业办公室要求调取业委会档案时物业公司不理睬,扬言“爱到那去到那告去”此做法无视业主。
6.物业公司代业委会收取的广告费、停车费及其它各类收入没有归业委会,全部由物业公司使用。
7.本小区存在频繁翻修各类设施致公共维修基金使用量特别大,是否存在物业公司套取公共维修基金行为需要政府职能部门介入调查。
2020年元月份安康市发改委出台关于规范物业收费的指导价格众所周知。
故全体业主请求管理部门对我们的基本诉求给予解决:
1.请求政府职能部门及时制止物业公司的调价行为,并解除无效物业服务合同。
2.在政府机构工作人员指导下公开成立业主委员会,并选举业委会成员及业委会主任。
3.由业主委员会以陕西省物业收费指导标准公开招标物业服务公司。
4.强烈要求安康城市建设开发(集团)物业管理公司公布以往归属业主的收益,并交出一切属于业委会的账本及档案。
汉滨区新城办锦绣山庄全体业主




[如需回复网友留言,请将调查结果加盖公章后传真至029—85257538,并将电子版回函发至2425048306@qq.com。联系电话:029-85258414。]
已反馈
锦绣山庄小区物业费超政府指导价 住建局答复
安康市住房和城乡建设局(市人民防空办公室)回复:西部网网调字(2021)第01141号你反映“锦绣山庄小区物业费超政府指导价”的情况收悉,我局高度重视,立即对你所反映的问题进行调查了解,现将调查核实情况回复如下:
一、关于成立业委会和选举业委会主任情况
经查,锦绣山庄小区业委会换届筹备组于2015年9月15日成立,并在小区公示,2016年1月8日在香溪社区的现场监督指导下,召开业主代表大会,选举业委会,选举结果业委会主任孙明军、副主任牛谦才、委员刘光明、冉立成、李春芳,业委会选举后在社区及原安康市房管局物业科进行备案。
现锦绣山庄小区业委会主任牛谦才是锦绣山庄B-3-406号房屋业主并居住至今,原业委会主任孙明军于2018年12月将所居住的B-1-604号房屋出售后搬离小区,自然失去业委会委员资格及主任职务,锦绣山庄业委会于2019年3月3号召开业委会会议,推选业委会原副主任牛谦才为主任,并在小区进行公示。
以上说明锦绣山庄业委会和业委会主任是按照法定程序,由业主大会及业委会选举产生,并非物业公司指定。
二、关于物业服务合同及物业收费情况
依据2019年8月1日“陕西省发展和改革委员会、省住房和城乡建设厅、省市场监督管理局联合下发的陕发改价格[2019]924号通知”和2019年8月30日“安康市发展和改革委员会、市住房和城乡建设局、市市场监督管理局联合下发的安发改物价[2019]530号通知”,通知中明确,成立业主大会之前的住宅小区的物业服务费和停车服务费实行政府指导价,成立业主大会后的住宅小区物业服务费和停车服务费实行市场调节价。锦绣山庄小区已成立业主大会,物业收费应实行市场调节价。
经核实,锦绣山庄小区业委会和物业公司按照市场调节原则,通过协商拟定《物业服务合同》,合同调整内容为将小区多层住宅物业服务费由原0.54元/㎡上调到0.58元/㎡,固定车位停车服务费由50元/月上调到70元/月,其他物业收费未调整。签订合同的会议纪要和《物业服务合同》于2020年11月26日在小区公示栏公示超过7个工作日,公示期内只有极个别业主提出异议,其他大多数业主均未提出异议。
三、小区住宅维修资金使用情况
经查,锦绣山庄小区住宅专项维修资金的使用是严格按照《住宅专项维修资金管理实施细则》执行,由业主申请,业委会现场查看,经有利害关系双三分之二业主签字同意,经物业主管部门批准,并在小区公示。维修后的费用开支和验收情况在小区公示,物业主管部门查验后拨付维修资金。小区所有维修资金使用在物业主管部门都有存档备案,不存在违规套取住宅专项维修资金的情况。
四、小区公共收益管理和档案管理情况
经查,锦绣山庄小区的公共收益由业委会自行管理,并未由物业企业收取;锦绣山庄小区业委会的档案由业委会建档保管,业主有权向业委会查阅。
五、经了解,自2019年8月31日至今,安康市发展和改革委员会未出台关于住宅物业收费指导价格的文件。目前我市关于住宅小区物业收费价格方面情况按照安发改物价[2019]530号文件执行。